Deprecated Examples of integrations that can be done with our API v1
Here are two examples of integrations that can be made using our API or iFrames.
All actions available through our APIs are detailed in this technical documentation.
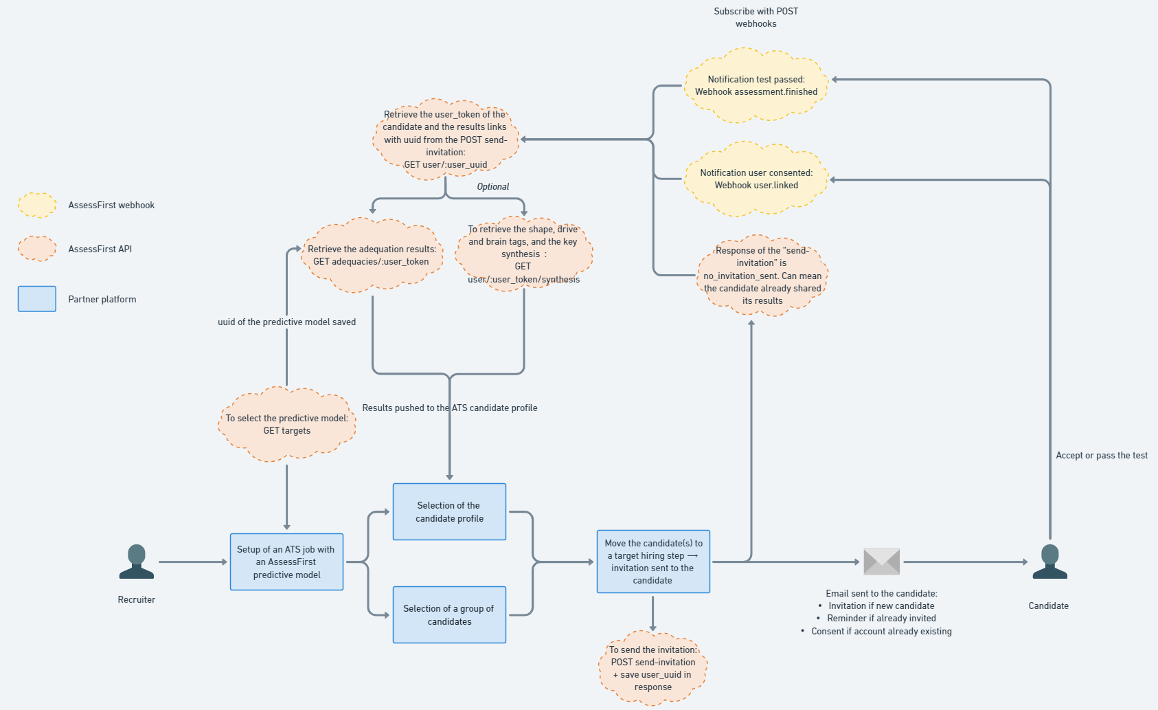
Using the API to use AssessFirst as an evaluation tool in an ATS
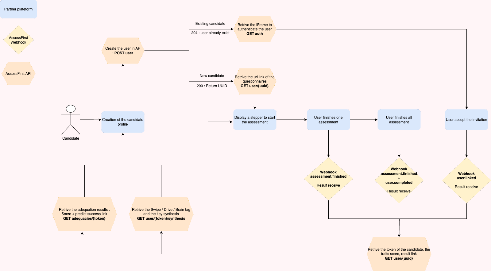
iFrame - White-label integration of AssessFirst on a partner platform
Using the API to use AssessFirst as an evaluation tool in an ATS
Several actions are performed on this type of integration:
- Retrieving all predictive models with their IDs and names → GET targets
- Sending an email invitation to a candidate → POST send-invitation
- Notification of results with the webhooks assessment.finished or user.linked
- Retrieving a candidate's scores and written summary → GET user/:user_uuid + GET user/:user_token/synthesis
- Retrieval of adequacy scores for one or more candidates for one or more predictive models → Retrieval of users' tokens with GET user/:user_uuid then retrieval of scores for each candidate for a list of predictive models (model IDs being retrieved with GET targets) with GET adequacies/:user_token
iFrame - White-label integration of AssessFirst on a partner platform
Graph with links to our API documentation
Several actions are performed on this type of integration:
- Retrieving iFrame links for a candidate → Create the candidate using the POST user.
- If it’s a new candidate (the user_uuid is returned): Retrieve the iFrame link using the GET user/:user_uuid for one of the questionnaires still in “todo” status.
- If the candidate already exists (Code 204): Use the GET auth to retrieve an iFrame link displaying a login page, allowing the candidate to log in and accept the invitation to share their results.
- Notification of results with the webhooks assessment.finished or user.linked
- Retrieving a candidate's scores and written summary → GET user/:user_uuid + GET user/:user_token/synthesis
- Retrieval of adequacy scores for one or more candidates for one or more predictive models → Retrieval of users' tokens with GET user/:user_uuid then retrieval of scores for each candidate for a list of predictive models (model IDs being retrieved with GET targets) with GET adequacies/:user_token
Here is an example of our tests integrated in iframe:
The iFrame links retrievable from the GET user/{uuid} endpoint are identical for the three questionnaires Swipe (Shape) / Drive / Brain, as they redirect to a stepper that allows starting each questionnaire.
However, it is possible to provide direct access to the desired tests by adding the questionnaire name as a parameter ?id={assessment name}.
Example: https://app.assessfirst.com/betty/auth-iframe/vdjy36Tj...3ux2XK?id=swipe
{Assessment name} -> swipe or drive or adaptive_brain


