Here are two examples of integrations that can be made using our API or iFrames.
All actions available through our APIs are detailed in this technical documentation.
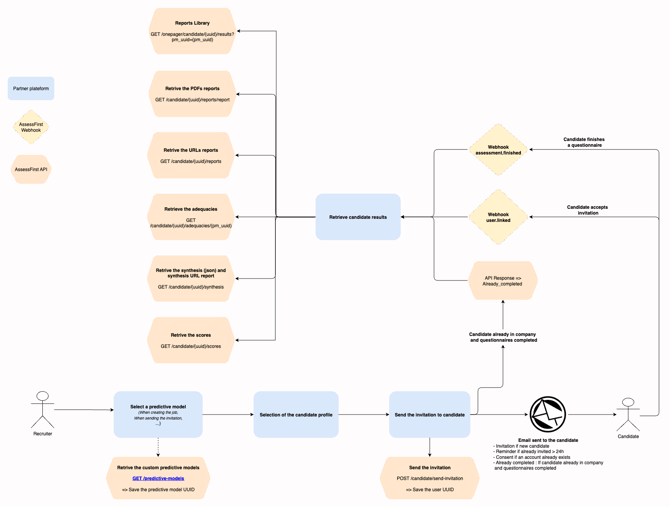
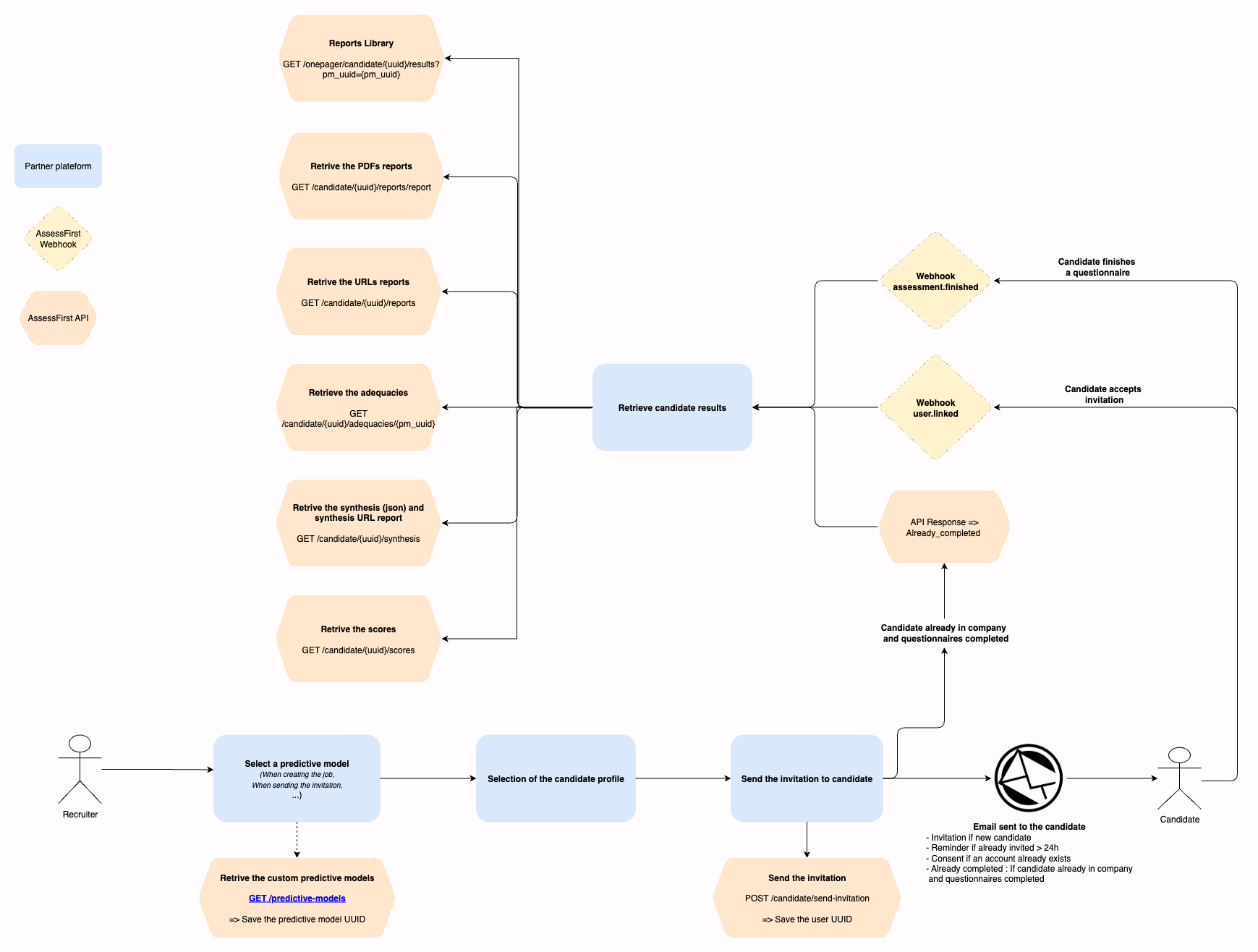
Using the API to use AssessFirst as an evaluation tool in an ATS
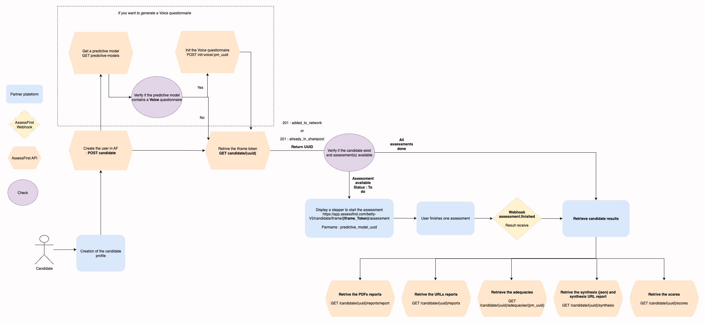
iFrame - White-label integration of AssessFirst on a partner platform
Using the API to use AssessFirst as an evaluation tool in an ATS

Graph with links to our API documentation
3 steps:
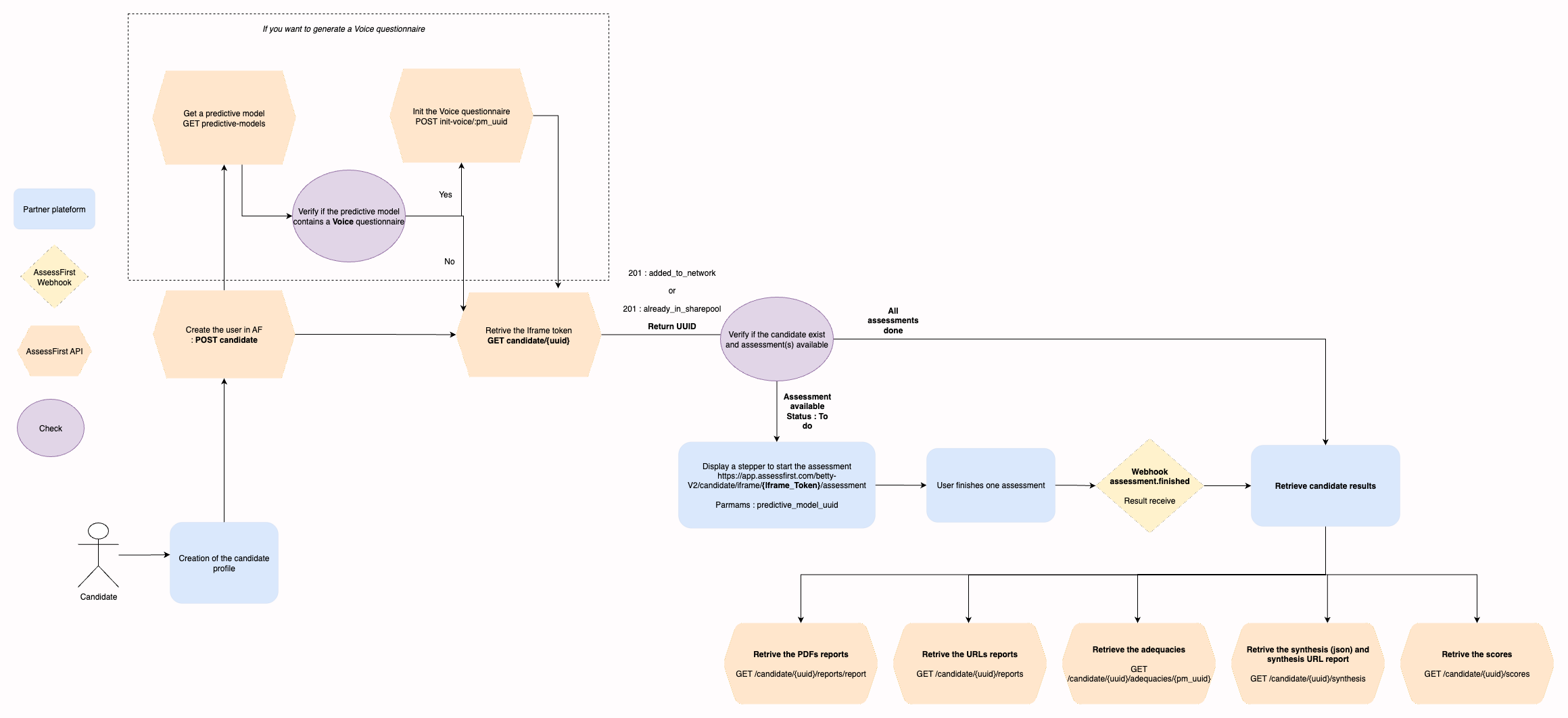
1/ Retrieval of predictive models
It is necessary to retrieve the predictive model specific to each client so that, as soon as a candidate completes their questionnaires, the reports and scores are calculated with the correct model.
We recommend displaying this list in a “dropdown list”, either at the level of the job offers or when sending the invitation.
Endpoint -> GET/predictive-models
Response:
{
"data": [
{
"uuid": "1d9c92277e264fe49a4ce330e51e6ac7",
"name": "web designer",
"assessments": {
"swipe": true,
"drive": true,
"brain": true,
"voice": true
},
"is_public": 1,
"created_at": "2025-03-27 13:49:40"
},
{
"uuid": "465bfe38970542138ac208a087bf18bf",
"name": "developpeur web",
"assessments": {
"swipe": true,
"drive": true,
"brain": true,
"voice": false
},
"is_public": 1,
"created_at": "2025-04-28 09:22:55"
}
}
Display all the name fields in the dropdown list and save the ID once the predictive model is selected on the offer or when sending the invitation.
2/ Sending the invitation
Allow sending an invitation. Several possibilities, either:
-
during a status change (e.g. when changing a status from New to Screening)
-
when creating a new candidate
-
when clicking on a specific button (e.g. AssessFirst)
The invitation email is sent by AssessFirst.
The candidate receives an email with a link to create their account, accept the recruiter’s invitation, and complete the questionnaires.
Endpoint: POST/candidate/send-invitation
Request :
curl --location 'https://app.assessfirst.com/betty-V2/candidate/send-invitation' \
--header 'AF-Token;' \
--data-raw '{
"email": "rooky@hotmail.fr",
"first_name": "Firstname",
"last_name": "Lastname",
"gender": "n",
"recruiter_email": "myrecruiter@yopmail.fr",
"predictive_model_uuid": "9228c56c5f464457a84dcc40891ba80d"
}'
The addition of predictive_model_uuid enables the dynamic configuration of the stepper based on a predictive model and allows Voice questionnaires to be sent. It is therefore recommended to pass it as a parameter in the send-invitation request.
Response:
{
"uuid": "3c1db191b6af4de4b04df708e1bf10c6",
"last_invited_at": "2025-05-16T09:15:43.000000Z",
"status": "invitation_sent"
}
Multiple possible responses (Status):
3/ Retrieving the results
Depending on the status obtained when sending the invitation, you will be able to retrieve the results.
Initially, when activating the integration, it is important to subscribe to the following webhooks so that you can receive the different notifications:
-
assessment.finished: As soon as a candidate finishes a questionnaire
-
user.linked: When a candidate accepts the recruiter’s invitation
-
user.completed: When a candidate has completed all the questionnaires (Optional, depending on your use case)
Endpoint: POST /webhooks
Request:
curl --location 'https://app.assessfirst.com/betty-V2/webhooks' \
--header 'AF-Token;' \
--data '{
"name": "Test API V2",
"url": "https://webhook.site/0adbd59d-5c49-44da-9368-24413ea555b3",
"actions": [
"assessment.finished",
"user.completed",
"user.linked"
]
}'
Depending on the status you retrieve from the POST send-invitation, you will be able to retrieve the results at different times:
1/ The candidate does not have an AssessFirst account → Invitation_sent
In this case, you will be able to retrieve a candidate’s results as soon as you receive the assessment.finished webhook.
You will also receive a user.completed once the candidate has completed all the required questionnaires.
2/ The candidate already has an account, but it is not shared with the client → ask_share
You must wait to receive a user.linked webhook, indicating that the candidate has accepted to share their results.
At that moment, you can check if the candidate has completed their questionnaires.
-
-
-
If yes, you can retrieve the results.
-
If not, you can wait for an assessment.finished.
-
-
3/ The candidate is already sharing their results with the client → already_completed ou added_to_network
You will not receive a webhook in this case, knowing that the candidate has already completed all questionnaires and is already sharing their results with the client.
You can therefore directly retrieve the results — or do nothing, depending on your need.
Endpoint to retrieve the results:
There are several ways to retrieve a candidate’s results:
- Links that you display in your application and that redirect directly to the PDFs on the AssessFirst platform.
Endpoint: GET/candidate/{uuid}/reports
Response:
[
{
"id": 20,
"name": "Summary of findings",
"assessment": "All assessments",
"web_link": "https://report-simu.assessfirst.com/report/summary_report/47d94f75d607489aab9da13781ad2bb9/company/0bf7cb0aa2734be5988035a794272cd4?from=api"
},
{
"id": 1,
"name": "In-depth analysis",
"assessment": "Personality",
"web_link": "https://report-simu.assessfirst.com/report/swipe_depth/47d94f75d607489aab9da13781ad2bb9/company/0bf7cb0aa2734be5988035a794272cd4?from=api"
}, ...
- Retrieve PDFs directly on your servers
Endpoint: GET/candidate/{uuid}/report/{report_id}
See the request and report numbers in the technical documentation.
- Retrieve the synthesis and scores in JSON format
Endpoint: GET/candidate/{uuid}/synthesis
Endpoint: GET/candidate/{uuid}/scores
- Retrieve the matching section with fit scores and PDFs
Endpoint: GET/candidate/{uuid}/adequacies/{pm_uuid}
Response:
{
"adequacies": {
"adequacy_shape": 27.27,
"adequacy_drive": 37.5,
"adequacy_brain": 30,
"global_adequacy": 31.59,
"success_adequacy": 28.64,
"fulfillment_adequacy": 37.5
},
"reports": [
{
"id": 17,
"name": "Summary",
"web_link": "https://report-simu.assessfirst.com/report/adequacy/ab4699c9169d469c81082accfbe91584/pm/8c9c22a012284569bf4917668e62fb90/company/9da3dcdd775440c7aab3a2219a8961e4?from=api"
},
{
"id": 18,
"name": "In-depth analysis",
"web_link": "https://report-simu.assessfirst.com/report/adequacy/ab4699c9169d469c81082accfbe91584/pm/8c9c22a012284569bf4917668e62fb90/company/9da3dcdd775440c7aab3a2219a8961e4?short=1?from=api"
}
]
}
- Reports library : Retrieve a unique link (valid for 1 hour) that allows access to all the candidate’s reports via an AssessFirst page (no login required).
Endpoint: GET /onepager/candidate/{uuid}/results?pm_uuid={pm_uuid}
Here is a sample display that we recommend:
- Display all our reports in your application :
🦄 Product Manager
SWIPE fit: 28% | In-depth analysis : app.assessfirst.com/download/swipe (Get report ID 1)
DRIVE fit: 38% | In-depth analysis : app.assessfirst.com/download/drive (Get report ID 8)
BRAIN fit: 30% | Aptitude report : app.assessfirst.com/download/brain (Get report ID 13)
ADEQUACY fit: 32% | Adequacy report : app.assessfirst.com/download/adequacy (Get adequacy ID 17 + Score)
Candidate's profile : app.assessfirst.com/candidate_profile (Get adequacy Predict Success Link)
- Display the link to our report library (link valid for one hour)
🦄 Product Manager
SWIPE fit: 28%
DRIVE fit: 38%
ADEQUACY fit: 32%
Report library: link to the report library
If you would like a sandbox on our test environment (Simu), please send an email to support@assessfirst.com.
iFrame - White-label integration of AssessFirst on a partner platform

Graph with links to our API documentation
Here is an example of our tests integrated in iframe:
The iFrame links are identical for the three questionnaires Swipe (Shape) / Drive / Brain, as they redirect to a stepper that allows starting each questionnaire.
However, it is possible to provide direct access to the desired tests by adding the questionnaire name as a parameter ?id={assessment name}.
Example: https://app.assessfirst.com/betty/auth-iframe/vdjy36Tj...3ux2XK?id=swipe
{Assessment name} -> swipe or drive or adaptive_brain
If you want to use Voice through our iFrames, you must generate the questionnaire beforehand. Here’s a video explaining the process → Link