Exemples d'intégrations pouvant être faites avec notre API v2
Voici deux exemples d'intégrations qu'il est possible de faire depuis notre API ou nos iFrames.
Toutes les actions possibles depuis nos API sont disponibles dans cette documentation technique.
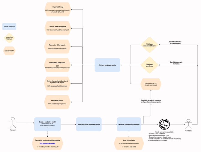
Process classique d'utilisation de notre API
Utilisation de l'API pour se servir d'AssessFirst comme d'un outil d'évaluation dans un ATS :
Graphique
avec les liens vers notre documentation API
Voilà un exemple d'une intégration classique faite par nos partenaires.
3 étapes :
1/ Récupération des modèles prédictifs
Il est nécessaire de récupérer le modèle prédictif propre à chaque client pour que, dès qu’un candidat termine ses questionnaires, les rapports et les scores soient calculés avec le bon modèle.
Nous recommandons d'afficher cette liste dans une "liste déroulante", soit au niveau des offres ou lors de l'envoi de l'invitation.
Endpoint -> GET/predictive-models
Réponse :
{
"data": [
{
"uuid": "1d9c92277e264fe49a4ce330e51e6ac7",
"name": "web designer",
"assessments": {
"swipe": true,
"drive": true,
"brain": true,
"voice": true
},
"is_public": 1,
"created_at": "2025-03-27 13:49:40"
},
{
"uuid": "465bfe38970542138ac208a087bf18bf",
"name": "developpeur web",
"assessments": {
"swipe": true,
"drive": true,
"brain": true,
"voice": false
},
"is_public": 1,
"created_at": "2025-04-28 09:22:55"
}
}
Afficher tous les champs name dans la liste déroulante et sauvegarder l'ID une fois le modèle prédictif sélectionné sur l'offre ou lors de l'envoi de l'invitation.
2/ Envoi de l'invitation
Permettre d'envoyer une invitation. Plusieurs possibilités, soit :
- lors d'un changement de statut (Ex lors du changement d'un statut New à Screening)
- lors de la création d'un nouveau candidat
- lors d'un clic sur un bouton spécifique (ex : AssessFirst)
L'email d'invitation est envoyé par AssessFirst.
Le candidat reçoit un email avec un lien pour créer son compte, accepter l'invitation du recruteur et passer les questionnaires.
Endpoint : POST/candidate/send-invitation
Request :
curl --location 'https://app.assessfirst.com/betty-V2/candidate/send-invitation' \
--header 'AF-Token;' \
--data-raw '{
"email": "rooky@hotmail.fr",
"first_name": "Firstname",
"last_name": "Lastname",
"gender": "n",
"recruiter_email": "myrecruiter@yopmail.fr",
"predictive_model_uuid": "9228c56c5f464457a84dcc40891ba80d"
}'
L'ajout du predictive_model_uuid permet la dynamisation du stepper en fonction d'un modèle prédictif et de pouvoir envoyer des questionnaires Voice. Il est donc recommandé de le passer en paramètre du send-invitation.
Réponse :
{
"uuid": "3c1db191b6af4de4b04df708e1bf10c6",
"last_invited_at": "2025-05-16T09:15:43.000000Z",
"status": "invitation_sent"
}
Plusieurs réponses possibles (Status) :

3/ Récupération des résultats
Selon le statut obtenu lors de l’envoi de l’invitation, vous allez pouvoir récupérer les résultats.
Dans un 1er temps, lors de l'activation de l'intégration, il est important de s'abonner aux webhooks suivant pour que vous puissiez recevoir les différentes notifications :
- assessment.finished : Dès qu'un candidat termine un questionnaire
- user.linked : Lorsqu'un candidat accepte l'invitation du recruteur
- user.completed : Lorsqu'un candidat a terminé tous les questionnaires (Optionnel, selon votre usage)
Endpoint : POST /webhooks
Request :
curl --location 'https://app.assessfirst.com/betty-V2/webhooks' \
--header 'AF-Token;' \
--data '{
"name": "Test API V2",
"url": "https://webhook.site/0adbd59d-5c49-44da-9368-24413ea555b3",
"actions": [
"assessment.finished",
"user.completed",
"user.linked"
]
}'
En fonction du statut que vous allez récupérer dans le POST send-invitation, vous allez pouvoir récupérer les résultats à différents moments :
1/ Le candidat n'a pas de compte AssessFirst => Invitation_sent
Dans ce cas-là, vous allez pouvoir venir récupérer les résultats d'un candidat dès que vous recevez le webhook assessment.finished.
Vous recevrez aussi un user.completed une fois que le candidat aura terminé tous les questionnaires demandés.
2/ Le candidat a déjà un compte, mais il n'est pas partagé avec le client => ask_share
Vous devez attendre de recevoir un webhook user.linked pour indiquer que le candidat a accepté de partager ses résultats. Vous pouvez à ce moment-là, voir si le candidat a terminé ses questionnaires, si oui, vous pouvez aller récupérer les résultats, si non, vous pouvez attendre un assessment.finished
3/ Le candidat partage déjà ses résultats avec le client => already_completed ou added_to_network
Vous ne recevrez pas de webhook pour ce cas, sachant que le candidat a terminé tous ses questionnaires et qu'il partage déjà ses résultats avec le client. Vous pouvez donc directement récupérer les résultats ou ne rien faire selon le besoin.
EndPoint pour récupérer les résultats :
Il y a plusieurs façons de récupérer les résultats d'un candidat
- Des liens que vous affichez dans votre application et qui redirigent directement vers les PDFs sur l'application AssessFirst.
Endpoint : GET/candidate/{uuid}/reports
Réponse :
[
{
"id": 20,
"name": "Summary of findings",
"assessment": "All assessments",
"web_link": "https://report-simu.assessfirst.com/report/summary_report/47d94f75d607489aab9da13781ad2bb9/company/0bf7cb0aa2734be5988035a794272cd4?from=api"
},
{
"id": 1,
"name": "In-depth analysis",
"assessment": "Personality",
"web_link": "https://report-simu.assessfirst.com/report/swipe_depth/47d94f75d607489aab9da13781ad2bb9/company/0bf7cb0aa2734be5988035a794272cd4?from=api"
}, ...
- Récupérer directement les PDFs sur vos serveurs
Endpoint : GET/candidate/{uuid}/report/{report_id}
Voir la request et les numéros de rapport dans la documentation technique - Récupérer la synthèse et les scores au format json
Endpoint : GET/candidate/{uuid}/synthesis
Endpoint : GET/candidate/{uuid}/scores - Récupérer la partie adequation avec les taux d'adequation et les PDFs
Endpoint : GET/candidate/{uuid}/adequacies/{pm_uuid}
Réponse :
{
"adequacies": {
"adequacy_shape": 27.27,
"adequacy_drive": 37.5,
"adequacy_brain": 30,
"global_adequacy": 31.59,
"success_adequacy": 28.64,
"fulfillment_adequacy": 37.5
},
"reports": [
{
"id": 17,
"name": "Summary",
"web_link": "https://report-simu.assessfirst.com/report/adequacy/ab4699c9169d469c81082accfbe91584/pm/8c9c22a012284569bf4917668e62fb90/company/9da3dcdd775440c7aab3a2219a8961e4?from=api"
},
{
"id": 18,
"name": "In-depth analysis",
"web_link": "https://report-simu.assessfirst.com/report/adequacy/ab4699c9169d469c81082accfbe91584/pm/8c9c22a012284569bf4917668e62fb90/company/9da3dcdd775440c7aab3a2219a8961e4?short=1?from=api"
}
]
}
- Récupérer un lien unique (valide 1h) qui permet d'accéder à tous les rapports d'un candidat via une page AssessFirst (Sans login).
Endpoint : GET /onepager/candidate/{uuid}/results?pm_uuid={pm_uuid}
Voici un exemple d'affichage que nous recommandons :
- Affichez tous nos rapports dans votre application :
🦄 Product Manager
SWIPE fit: 28% | In-depth analysis : app.assessfirst.com/download/swipe (Get report ID 1)
DRIVE fit: 38% | In-depth analysis : app.assessfirst.com/download/drive (Get report ID 8)
BRAIN fit: 30% | Aptitude report : app.assessfirst.com/download/brain (Get report ID 13)
ADEQUACY fit: 32% | Adequacy report : app.assessfirst.com/download/adequacy (Get adequacy ID 17 + Score)
Candidate's profile : app.assessfirst.com/candidate_profile (Get adequacy Predict Success Link)
- Afficher le lien vers notre bibliothèque de rapports (lien valable pendant une heure)
🦄 Product Manager
SWIPE fit: 28%
DRIVE fit: 38%
ADEQUACY fit: 32%
Report library: link to the report library
Si vous souhaitez une sandbox sur notre environnement de test (Simu), merci d'envoyer un mail à support@assessfirst.com.
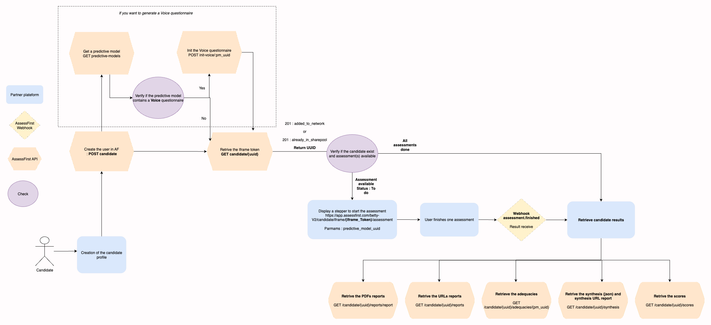
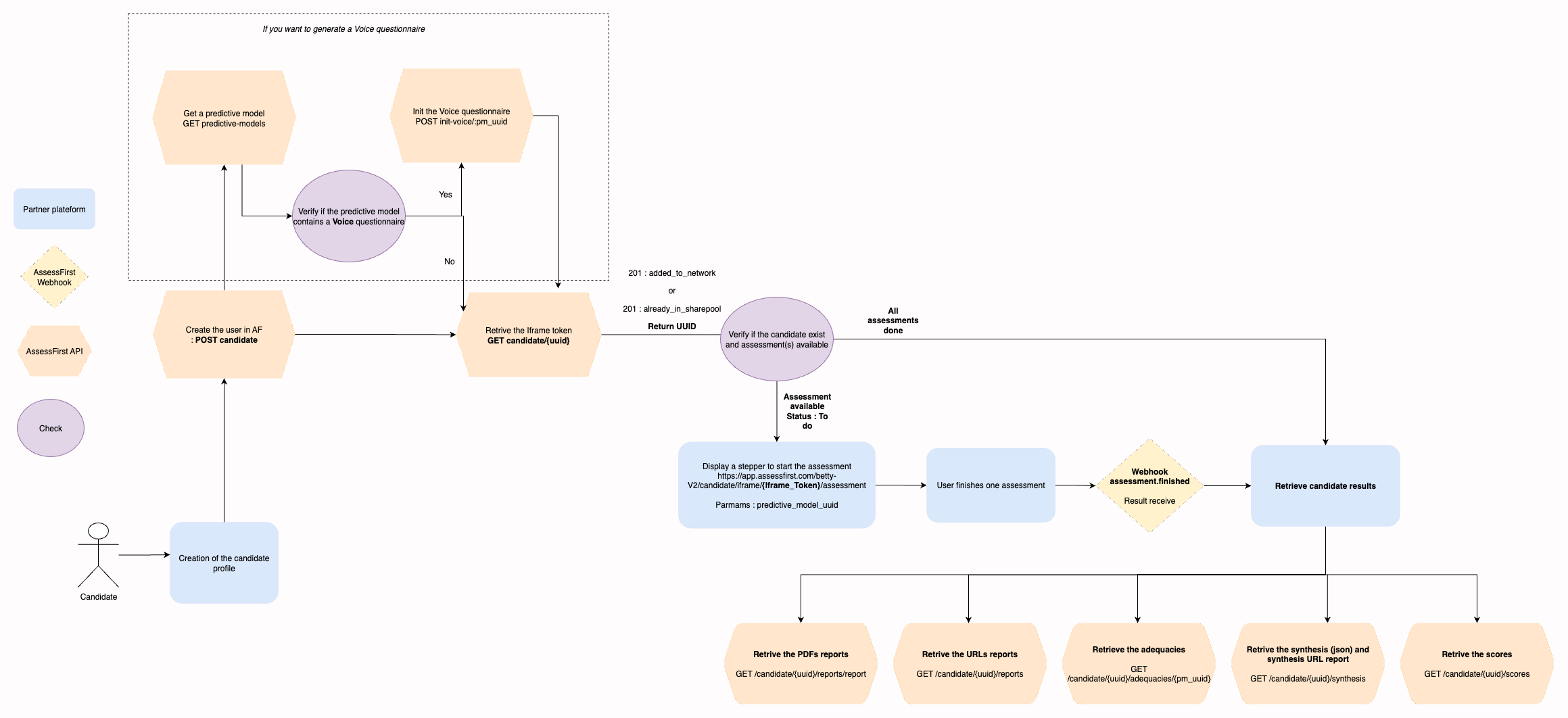
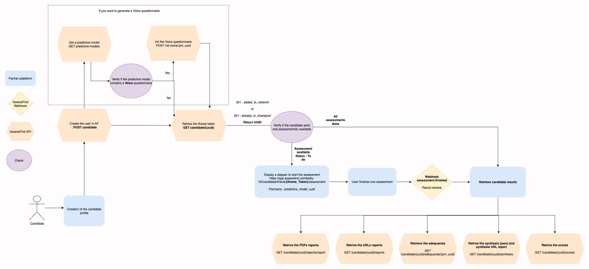
iFrame - Intégration d'AssessFirst en marque blanche sur une plateforme partenaire :
Graphique avec les liens vers notre documentation API
Voici un exemple d'intégration de nos tests en iframe :
Les liens d'iFrame sont identiques pour les 3 questionnaires Swipe (Shape) / Drive / Brain, car il redirige vers un stepper permettant de commencer chaque questionnaire.
Pour avoir une dynamisation de vos questionnaires, exemple afficher uniquement le questionnaire Swipe à un candidat. La configuration se fait par les clients au niveau du modèle prédictif. Il faudra ensuite uniquement passer l'ID du modèle prédictif en paramètre dans le lien de l'iframe.
Ex :
http://app.assessfirst.com/betty-V2/candidate/iframe/X3zFWu6chWTi...FqhnoZ32PKZ81XDftNWzMA1eDt/assessment?predictive_model_uuid=1d34491eca2b4f4089d3d57714c36e91
Si vous souhaitez utiliser Voice via nos iFrames, il est obligatoire de générer le questionnaire en amont. Voilà une vidéo expliquant le process -> Link


