[Deprecated] Exemples d'intégrations pouvant être faites avec notre API v1
Voici deux exemples d'intégrations qu'il est possible de faire depuis notre API ou nos iFrames.
Toutes les actions possibles depuis nos API sont disponibles dans cette documentation technique.
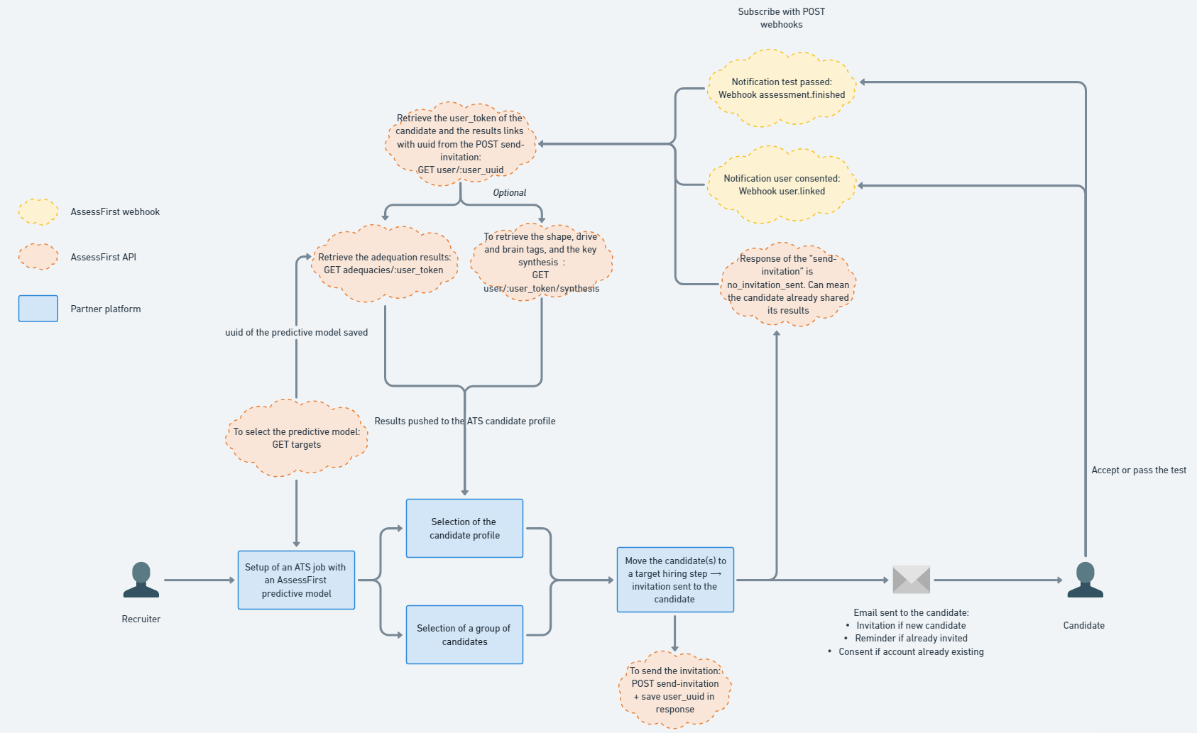
Process classique d'utilisation de notre API
Utilisation de l'API pour se servir d'AssessFirst comme d'un outil d'évaluation dans un ATS :
Plusieurs actions sont faites sur ce type d'intégration :
- Récupération de tous les modèles prédictifs avec leurs IDs et leurs noms → GET targets
- Envoi d'invitation email à un candidat → POST send-invitation
- Notification des passages des résultats avec les webhooks assessment.finished ou user.linked
- Récupération des scores et synthèse écrite d'un candidat → GET user/:user_uuid + GET user/:user_token/synthesis
- Récupération des scores d'adéquation d'un ou de plusieurs candidats pour un ou plusieurs modèles prédictifs → Récupération du token des users avec le GET user/:user_uuid puis récupération des scores pour chaque candidat pour une liste de modèle prédictifs (les ID des modèles étant récupérés avec le GET targets) avec le GET adequacies/:user_token
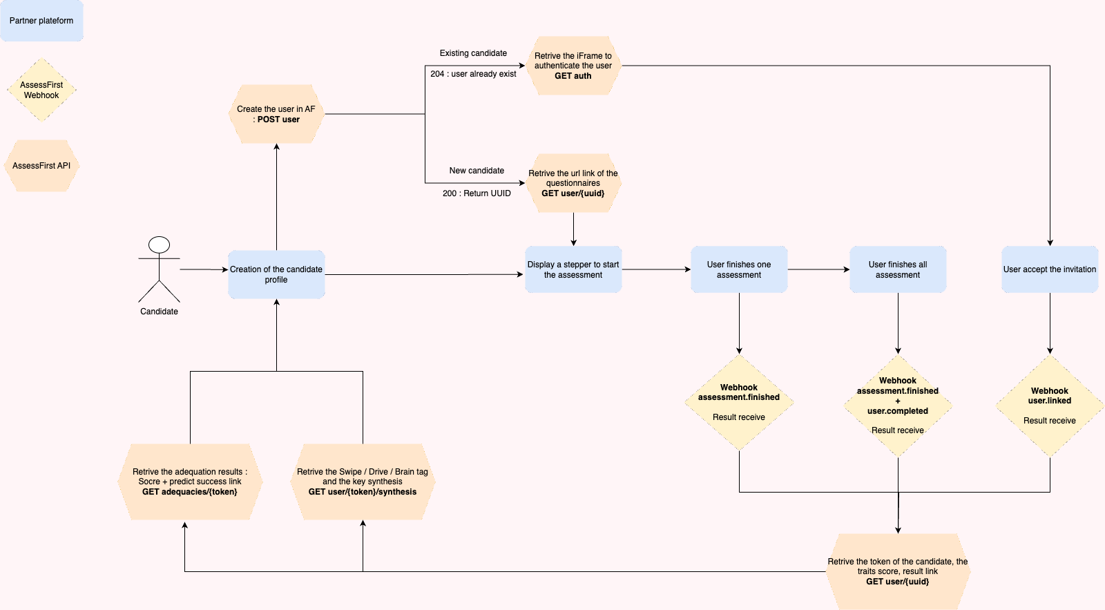
iFrame - Intégration d'AssessFirst en marque blanche sur une plateforme partenaire :

Graphique avec les liens vers notre documentation API
Plusieurs actions sont faites sur ce type d'intégration :
- Récupération des liens d'iframe d'un candidat → Création du candidat avec le POST user
- Si nouveau candidat (On retourne le user_uuid) -> Récupération de lien d'iframe avec le GET user/:user_uuid sur l'un des questionnaires encore en status "todo".
- Si le candidat est déjà existant (Code 204) -> Utiliser le GET auth qui permet de récupérer un lien d'iFrame qui affichera une page de connexion pour que le candidat puisse se connecter et accepter l'invitation à partager ses résultats.
- Notification des passages des questionnaires avec les webhooks assessment.finished ou user.linked lors de l'acceptation de l'invitation.
- Récupération des scores et synthèse écrite d'un candidat → GET user/:user_uuid + GET user/:user_token/synthesis
- Récupération des scores d'adéquation d'un ou de plusieurs candidats pour un ou plusieurs modèles prédictifs → Récupération du token des users avec le GET user/:user_uuid puis récupération des scores pour chaque candidat pour une liste de modèle prédictifs (les ID des modèles étant récupérés avec le GET targets) avec le GET adequacies/:user_token
Voici un exemple d'intégration de nos tests en iframe :
Les liens d'iFrame récupérables depuis le endpoint GET user/{uuid} sont identiques pour les 3 questionnaires Swipe (Shape) / Drive / Brain, car il redirige vers un stepper permettant de commencer chaque questionnaire.
Il est cependant possible de donner accès directement aux tests souhaitez en ajoutant le nom du questionnaire en paramètre ?id={assessment name}.
Exemple :
https://app.assessfirst.com/betty/auth-iframe/vdjy36Tj...3ux2XK?id=swipe
{Assessment name} -> swipe ou drive ou adaptive_brain


